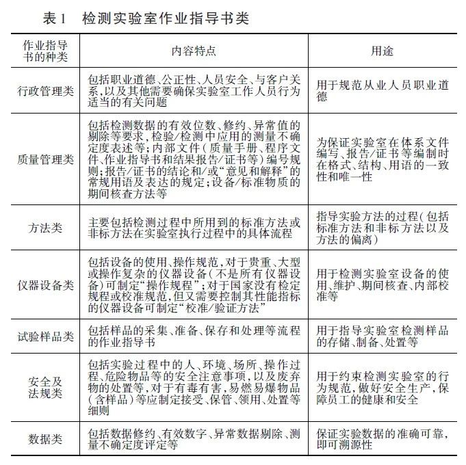
作业指导书是“有关任务如何实施和记录的详细描述”,是用来指导检测实验室具体运转过程,形成的具体的技术性强且可操作的文件形式,检测实验室的作业指导书一般应具有合理性、记录详细、简单明了、可操作性强等特点,同时作业指导书也需要在影响检测过程的每一个环节制定。结合以上特性,检测实验室所编写的作业指导书应当包括以下几种(见表1)。

不管是哪一类作业指导书,其根本宗旨是为了规范实验室的正常运作,作业指导书作为一个测试实验室的技术性程序,必须经过法人或法人代表批准后才能够使用,作业指导书应在检测实验室内容易获得。
检测实验室作业指导书的表现形式多种多样,可以是标准、规范、指南的形式,也可以是图表、图片、模型、录像等形式。写作格式上也可以采用标准格式或非标准格式。而检测实验室最常用的是详细的书面描述文件,如检测规程、仪器设备操作规程、样品加工规程等。
作业指导书一般不采用统一的格式和结构,但在同一种组织体系内为保持一致性,通常采用同样的格式和结构。但无论何种格式或组合,作业指导书编写内容与作业活动的顺序相一致,必须如实准确地反映作业要求及相关内容。同时内容应适合检测或单位其他人员使用,并符合作业指导书所表述的生产或管理活动的复杂程度以及使用人员的技术水平及技能资质和资格等。作业指导书的内容一般包括以下几部分(见表2)。

1.作业指导书编写过程的几个误区
(1)将仪器的使用说明或者操作规程当作业指导书。现代化的仪器设备功能特别全面,而我们在做检测工作时,可能用不到那么多功能,操作规程只规定了主要的步骤,不一定适用于每一项检测活动。因此,作业指导书不可以大而全,进行高度概括,而是应当就每一项检测实验操作而做详细的说明。
(2)将产品的标准或检测方法标准作为作业指导书。这些标准可能只规定了使用环境、检测误差、检测量程、检测速度等,而对于具体使用哪种仪器并未说明,因此在编制作业指导书时应当根据具体情况,选择符合标准规定的仪器设备,并就该仪器在利用标准方法操作时的具体情况作详细说明。而对于统一标准方法用不同的检测方法进行检测时,编制的作业指导书要根据单位的实际情况做出选择和判断。
(3)在仪器设备更换、标准规范修订后,不及时更新作业指导书的使用范围。作业指导书具有法规性、唯一性、适用性的特点,当仪器设备和标准方法变更后,应按照《评审准则》的规定及时更新作业指导书的内容,以保证其实用性。
(4)对所有方法和仪器都编写作业指导书。作业指导书应该针对检测活动的关键部位进行编写,对容易引起标准的误判或仪器错误操作的环节才需要编制作业指导书。而不会影响实验结果的方法和仪器没必要编制作业指导书。
2.检测实验室作业指导书编写注意事项
(1)作业指导书的适用性。作业指导书设计和编写应符合本单位《质量手册》的规定,作业指导书所规定的程序应符合本单位的实际,包括环境、检验仪器设备、检验范围的要求。
(2)作业指导书的唯一性。一项检测活动只能规定唯一的作业程序,只能有唯一的理解,因此一项作业只能规定一个作业指导书,并且作业指导书必须为有效版本。
(3)作业指导书的法规性。作业指导书必须依据一定的规范编写,一旦批准实施,就必须认真执行;如需修改,须按《质量手册》的规定程序进行。
1.编制管理。作业指导书是在标准的基础上编制的,但应当比标准更加具体详细,同时应当操作简单。作业指导书的数量并非越多越好,应当根据标准针对关键环节进行编制;作为一种质量管理体系文件,作业指导书应由作业实施人员编写,以增加实施人员对作业指导书的理解及参与感和责任感。
作业指导书的编制要有严格的管控流程,主要包括评审、修改、报批、审批、执行等程序,只有经过层层把控,才能有效保证作业指导书的质量水平,有利于检测作业指导书的可控性、权威性和可行性。
2.分发与更改。作业指导书经审批通过后,经负责文件实施的管理人员批准,有授权人发放至作业操作者的手中,开始正式执行。作业人员对自己负责的作业指导书应进行妥善保管,放置于易获取得的地方,并严格按照作业指导书从事检测活动。在此期间,作业人员应当根据标准的变更、仪器设备的变动等实际情况提出评价和发表自己的意见,并按相关程序和规定对作业指导书做出权限范围内的更改或修订,并进行作业指导书更改和修订的控制,保证新的作业指导书能及时代替旧的版本。
3.归档和保存。检测实验室的作业指导书和其他管理体系文件一样,实验室统一归档保存,并建立相应的目录。同时作业指导书一般不对实验室以外的人员开放。如果特殊原因需要外借的,需按照相关程序办理外借。
总之,作业指导书的编写是检测实验室确保检测人员工作质量的重要环节,是质量管理体系的一个重要组成部分,检测单位必须重视作业指导书的编写和实施执行。
END
本文刊发于《中国计量》杂志 2018年第2期
原标题:检测实验室作业指导书的编制
作者:陕西省地质矿产实验研究所(国土资源部西安矿产资源监督检测中心) 马一嘉 马娅妮 倪天阳 谭凯馨
陕西省咸阳市食品药品检验检测中心 吴小勇
西安市绿化养护管理处 王梦军
杂志订阅电话:010-64297182
投稿咨询电话:010-64297183
投稿邮箱:chinametrology@263.net